
云收夏色,叶动秋声。时光之门轻启,在这个热烈的九月,2024级新生跨越山海,满怀憧憬向民大奔赴而来。“学院第一课”在民大校园里激情开讲,书记院长走进课堂、循循善诱,用“第一课”激发新生奋斗正能量,拉开了新生开学序幕。这一期,让我们一起走进文学院、经济学院、生命与环境科学学院、舞蹈学院、体育学院的“第一课”现场! 文学院院长张翔向学院全体新生的到来表示热烈欢迎,他围绕学院概况、大学生活及对未来的希望与要求给大家讲授了一堂生动活泼、...

9月9日至14日,ag真人试玩“锦绣中华·魅力民大”出访团师生一行23人访问中国澳门特别行政区,并以“中华一家亲·铸牢共同体”为主题在澳门开展文艺演出与文化交流活动。13日晚间,出访团一行参演的“中华一家亲·铸牢共同体”海峡两岸暨港澳地区各民族同庆中秋演出晚会在澳门综艺馆开演。交流期间,在与澳门城市大学联合举办“澳京艺术·文艺晚会暨庆祝中华人民共和国成立75周年澳门回归25周年晚会”...

为有效贯通“思政小课堂”与“社会大课堂”协同育人体系,进一步发挥社会实践在学生成长成才、担当民族复兴重任中的重要育人作用,今年暑期,ag真人试玩联合中国人民大学以“铸牢中华民族共同体意识,推动边疆民族地区高质量发展”为主题,启动“大国边疆”育人工程。两校10支团队共计118名师生,历时2个月,奔赴7个省份18座城市,深入边疆一线开展主题实践和学术调研,在实践中学真知、悟真谛、长才干,不断增强对人民的情感、...

开学伊始,各个学院为新生们精心策划的“学院第一课”在民大校园里激情开讲,书记院长走进课堂、循循善诱,用“第一课”激发新生奋斗正能量。第一期,让我们一起走进民族学与社会学学院、历史文化学院、外国语学院、马克思主义学院、理学院、音乐学院的“第一课”现场!

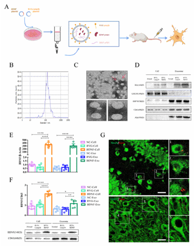
ag真人试玩程勇教授团队近日在《Research》期刊上发表了题为“Targeted Delivery of Engineered RVG-BDNF-Exosomes: A Novel Neurobiological Approach for Ameliorating Depression and Regulating Neurogenesis”的研究论文,介绍了一种新型靶向神经元的工程化外泌体及其结合基因治疗的技术。工程化外泌体能穿越血脑屏障,将脑源性神经营养因子(BDNF)靶向传递至大脑神经元,不仅促进了突触的可塑性,还减轻了脑部炎症,...

民大师生热切关注大会,认真学习习近平总书记重要讲话精神和全国教育大会精神,反响热烈。